HI I am doing a apex motor swap into a sidewidner chassis and having some wiring issues with the harness.
I decided to test the harness on the bench. I also have a power commander hooked inline with the stock wiring. When i turn the key, I can see the gauge light up and a relay click, but I do not get power to my power commander. (normally the power light will come on for a few seconds while the relay energizes, then again once cranking. However it does not power up). THis leads me to the starter solinoid.
It is a 3 wire solinoid, 1 wire has 12v when key is on, the other wire is grounded upon cranking (I can hear the solinoid click when "cranking" the key.) Is the 3rd wire mean to feed power to the ignition through the 30A fuse? I dont get any power here. strange enough, if I run a 12v jumper wire to this terminal then when i cycle the key the power commander will light up. Does anyone know why I am not getting power here or what I am doing wrong? I have the harness grounded to the battery at the main ground and power is being fed into the harness from the main power connector.
I also plan to swap to the sidewinder 2 wire start solinoid so that it can remain at the back of the sidewinder and save me more space upfront. I also swapped to a second apex solinoid and it had the same issue so I am not sure what is going on here. I also have a second apex harness, same issue. The apex motor was just in a running sled so im sure its something i have not done properly? Any advice appreciated here.
It is a 3 wire solinoid, 1 wire has 12v when key is on, the other wire is grounded upon cranking (I can hear the solinoid click when "cranking" the key.) Is the 3rd wire mean to feed power to the ignition through the 30A fuse? I dont get any power here. strange enough, if I run a 12v jumper wire to this terminal then when i cycle the key the power commander will light up. Does anyone know why I am not getting power here or what I am doing wrong? I have the harness grounded to the battery at the main ground and power is being fed into the harness from the main power connector.
I also plan to swap to the sidewinder 2 wire start solinoid so that it can remain at the back of the sidewinder and save me more space upfront. I also swapped to a second apex solinoid and it had the same issue so I am not sure what is going on here. I also have a second apex harness, same issue. The apex motor was just in a running sled so im sure its something i have not done properly? Any advice appreciated here.
sxr70001
Lifetime Member
- Joined
- Dec 4, 2010
- Messages
- 1,150
- Reaction score
- 768
- Points
- 1,438
- Location
- Michigan
- Country
- USA
- Snowmobile
- Sidewinder LTX SE
SR Viper RTX SE
Does the solenoid itself need to be grounded? Like do you think maybe it gets a ground from the chassis?
earthling
Lifetime Member
- Joined
- Dec 1, 2017
- Messages
- 2,065
- Reaction score
- 2,022
- Points
- 1,263
- Location
- Ontario
- Country
- Canada
- Snowmobile
- 2021 SRX
2006 ATTAK
Do you have some kind of harness to pull all of the grounds together to the battery ground?
Hi. The grounds I have connected to the battery are
1. Main battery ground where the thick black wire plugs into the one pin connector
2. The ground that is near the rectifier/regulator.
3. Also tried connecting the starter solinoid ground to the battery, which made no difference.
Power doesn’t seem to want to come out of the ignition output on the starter solinoid unless I manually jump it with the 12v wire.
I don’t see any other grounds to connect.
Since the solinoid gets power when the key is on, can I just connect the ignition power to this ? I plan to eliminate this apex 3 wire starter relay and use the rear mounted sidewinder one anyways, which would mean I would need another place to power the ignition from anyways ?
If anyone knows please let me know. Next step will be to crank the motor over to confirm spark with the jumper wire connected to the ignition
1. Main battery ground where the thick black wire plugs into the one pin connector
2. The ground that is near the rectifier/regulator.
3. Also tried connecting the starter solinoid ground to the battery, which made no difference.
Power doesn’t seem to want to come out of the ignition output on the starter solinoid unless I manually jump it with the 12v wire.
I don’t see any other grounds to connect.
Since the solinoid gets power when the key is on, can I just connect the ignition power to this ? I plan to eliminate this apex 3 wire starter relay and use the rear mounted sidewinder one anyways, which would mean I would need another place to power the ignition from anyways ?
If anyone knows please let me know. Next step will be to crank the motor over to confirm spark with the jumper wire connected to the ignition
Correction. There is no starter solinoid ground.
earthling
Lifetime Member
- Joined
- Dec 1, 2017
- Messages
- 2,065
- Reaction score
- 2,022
- Points
- 1,263
- Location
- Ontario
- Country
- Canada
- Snowmobile
- 2021 SRX
2006 ATTAK
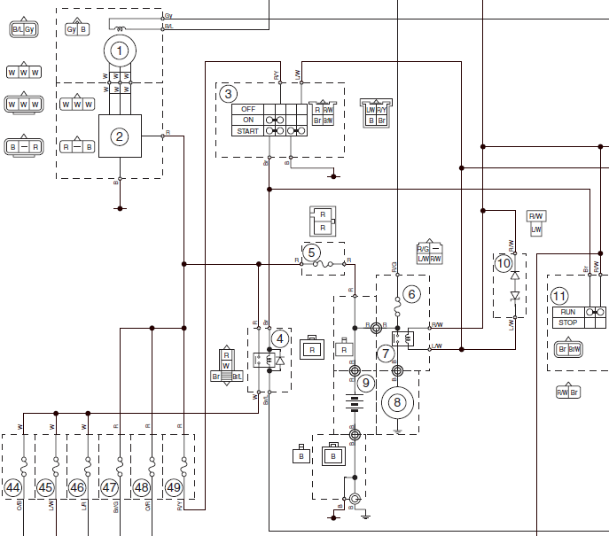
According to the schematic I have (06 apex); Yours may be different.
The starter is grounded through the starter body. At minimum, you would have to ground the starter if you are trying to bump the motor, if you are just trying to establish the run state (powering up ECU/etc) then you don't need to do that.
The starter solenoid has to be grounded, otherwise it could not energize. You should be able to measure continuity between one of the starter solenoid pins and the ground bus in the wire loom. Look at L in the diagram below.
Not sure what state your wire loom is in, but you have to also jumper the run/stop circuit (handlebar switch). It sounds like you have because the sled powers up (ecu/etc).
The starter solenoid itself always has power on one pin, independent of the key switch state. Putting the key in the crank position energizes the solenoid closing the circuit between the battery and starter positive, it does this by taking power delivered through the run/stop switch and passes it on to another pin on the starter solenoid.
"It is a 3 wire solinoid, 1 wire has 12v when key is on, the other wire is grounded upon cranking (I can hear the solinoid click when "cranking" the key.) Is the 3rd wire mean to feed power to the ignition through the 30A fuse? I dont get any power here. strange enough, if I run a 12v jumper wire to this terminal then when i cycle the key the power commander will light up."
It sounds to me like you are back feeding the system. In the schematic below you are in effect bypassing the run/stop switch. If you follow the solenoid connection back to the run stop switch, you are feeding L back through the coil to the 'crank' position on the switch and then bypassing the entire circuit temporarily to the rest of the Br/W bus.
This is all a guess, I don't know which loom you have and what you need to do in the loom to make sure that it has a proper ground for its internal ground wires.
(edit updated to fuel injected schematic)
The starter is grounded through the starter body. At minimum, you would have to ground the starter if you are trying to bump the motor, if you are just trying to establish the run state (powering up ECU/etc) then you don't need to do that.
The starter solenoid has to be grounded, otherwise it could not energize. You should be able to measure continuity between one of the starter solenoid pins and the ground bus in the wire loom. Look at L in the diagram below.
Not sure what state your wire loom is in, but you have to also jumper the run/stop circuit (handlebar switch). It sounds like you have because the sled powers up (ecu/etc).
The starter solenoid itself always has power on one pin, independent of the key switch state. Putting the key in the crank position energizes the solenoid closing the circuit between the battery and starter positive, it does this by taking power delivered through the run/stop switch and passes it on to another pin on the starter solenoid.
"It is a 3 wire solinoid, 1 wire has 12v when key is on, the other wire is grounded upon cranking (I can hear the solinoid click when "cranking" the key.) Is the 3rd wire mean to feed power to the ignition through the 30A fuse? I dont get any power here. strange enough, if I run a 12v jumper wire to this terminal then when i cycle the key the power commander will light up."
It sounds to me like you are back feeding the system. In the schematic below you are in effect bypassing the run/stop switch. If you follow the solenoid connection back to the run stop switch, you are feeding L back through the coil to the 'crank' position on the switch and then bypassing the entire circuit temporarily to the rest of the Br/W bus.
This is all a guess, I don't know which loom you have and what you need to do in the loom to make sure that it has a proper ground for its internal ground wires.
(edit updated to fuel injected schematic)
Last edited:
74Nitro
VIP Member
- Joined
- Feb 18, 2013
- Messages
- 5,579
- Reaction score
- 4,227
- Points
- 1,853
- Location
- Dublin Ontario
- Country
- Canada
- Snowmobile
- 2019 Sidewinder LTX
The fuse isn't for the ignition system, it's for the fuel injection system. The wire is Red/Green
Also, there is a diode in between the other two wires, Blue/White and Red/white
Also, there is a diode in between the other two wires, Blue/White and Red/white
74Nitro
VIP Member
- Joined
- Feb 18, 2013
- Messages
- 5,579
- Reaction score
- 4,227
- Points
- 1,853
- Location
- Dublin Ontario
- Country
- Canada
- Snowmobile
- 2019 Sidewinder LTX
This is how I view this relay
1 and 2 are battery and starter
3 and 4 are trigger ( power and ground to close the relay)
5 is fused ign power out to the sled
so 5 should have power when the key turns on correct?
This is my issue no power coming out of here.
wait. does power for 5 come from 1 ? I did not hook that to the positive wire as i was not starting the sled. but maybe 5 gets power from 1.
So I will hook this to the battery and try again.
5 gets power from 1 or 2 . Depends how the brass connector under neath is directed. Only one fused is powered up. The other is a spare
74Nitro
VIP Member
- Joined
- Feb 18, 2013
- Messages
- 5,579
- Reaction score
- 4,227
- Points
- 1,853
- Location
- Dublin Ontario
- Country
- Canada
- Snowmobile
- 2019 Sidewinder LTX
Thanks for the update, I was thinking yesterdays pic was non-fuel injectedAccording to the schematic I have (06 apex); Yours may be different.
The starter is grounded through the starter body. At minimum, you would have to ground the starter if you are trying to bump the motor, if you are just trying to establish the run state (powering up ECU/etc) then you don't need to do that.
The starter solenoid has to be grounded, otherwise it could not energize. You should be able to measure continuity between one of the starter solenoid pins and the ground bus in the wire loom. Look at L in the diagram below.
Not sure what state your wire loom is in, but you have to also jumper the run/stop circuit (handlebar switch). It sounds like you have because the sled powers up (ecu/etc).
The starter solenoid itself always has power on one pin, independent of the key switch state. Putting the key in the crank position energizes the solenoid closing the circuit between the battery and starter positive, it does this by taking power delivered through the run/stop switch and passes it on to another pin on the starter solenoid.
"It is a 3 wire solinoid, 1 wire has 12v when key is on, the other wire is grounded upon cranking (I can hear the solinoid click when "cranking" the key.) Is the 3rd wire mean to feed power to the ignition through the 30A fuse? I dont get any power here. strange enough, if I run a 12v jumper wire to this terminal then when i cycle the key the power commander will light up."
It sounds to me like you are back feeding the system. In the schematic below you are in effect bypassing the run/stop switch. If you follow the solenoid connection back to the run stop switch, you are feeding L back through the coil to the 'crank' position on the switch and then bypassing the entire circuit temporarily to the rest of the Br/W bus.
This is all a guess, I don't know which loom you have and what you need to do in the loom to make sure that it has a proper ground for its internal ground wires.
View attachment 169094
(edit updated to fuel injected schematic)
earthling
Lifetime Member
- Joined
- Dec 1, 2017
- Messages
- 2,065
- Reaction score
- 2,022
- Points
- 1,263
- Location
- Ontario
- Country
- Canada
- Snowmobile
- 2021 SRX
2006 ATTAK
I didn't know there was a difference since the circuit for the fuel injected should work for either but (shrug). The clamping/limiting/flyback or whatever they are called diode pair and how the starter coil gets energized seem to be the main difference, everything else is basically similar but I hadn't looked closely (shouldn't assume)..Thanks for the update, I was thinking yesterdays pic was non-fuel injected
Similar threads
-
This site uses cookies to help personalise content, tailor your experience and to keep you logged in if you register.
By continuing to use this site, you are consenting to our use of cookies.